网站首页
+
新闻动态
通知公告
学院概况
+
学院简介
学院历史
现任领导
联系我们
师资队伍
+
油画系
中国画与书法系
美术教育与师范系
视觉传达设计系
环境设计系
服装与服饰设计系
美术与设计理论教研室
科研展览
+
学术科研
展览及对外交流
招生就业
+
本科生招生
研究生招生
就业
党群建设
+
党建工作
团学动态
研究生招生
当前位置:
网站首页
->
招生就业
->
研究生招生
->
正文
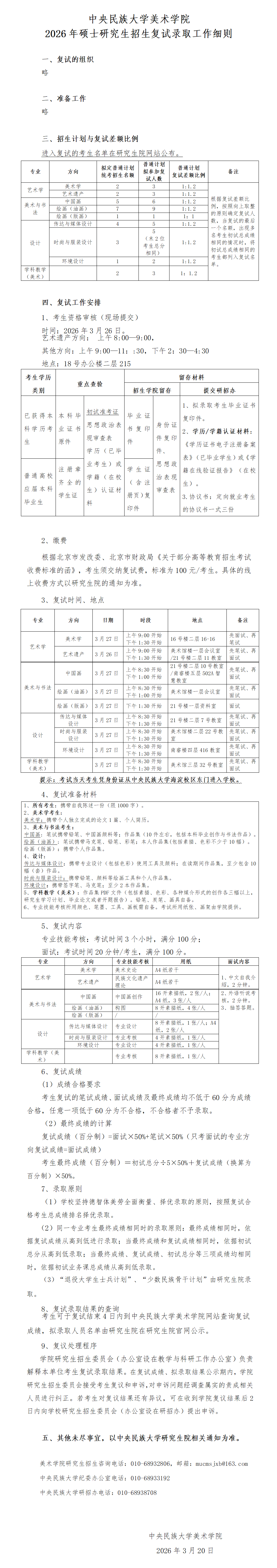
【硕士招生】2026年硕士招生复试录取工作细则
发布日期:2026-03-21 点击量: